全部

畅捷通T+软件建账流程

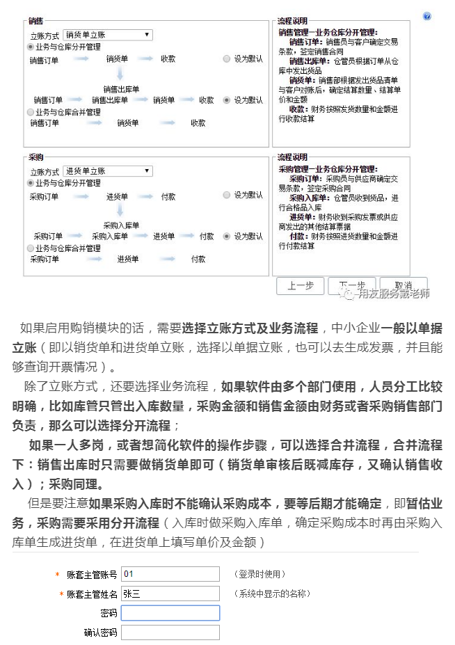
image.png

image.png

image.png

image.png

image.png

image.png

image.png

image.png

image.png

image.png

















让企业服务随需而用,让数智价值无处不在

商业创新  如此便捷

联系我们,成为下一个数智企业

企业云服务 随需而用

产业互联 协同共享

数智价值 无处不在

数智平台 便捷高效

立即体验
在线咨询
客服电话

服务热线

0571-85023496

官方微信

扫码关注我们

返回顶部